开云体育(中国)官方网站 最新发现! 山东大学皆鲁医学院等单元调解发文: 扼制三阴性乳腺癌肺变调的新式治愈靶点
发布日期:2026-03-27 15:22 点击次数:126


近日,山东大学皆鲁医学院/山东大学筹商团队调解共同在期刊《Advanced Science》上发表了筹商论文,题为“PRMT5/Sohlh2/Sirt1 Signaling Pathway in Vascular Endothelial Cells Modulates Lung Metastasis of Triple-Negative Breast Cancer”,本筹商标明,血管内皮细胞(VEC)中 Sohlh2 抒发水平低与临床三阴性乳腺癌(TNBC)患者的不良预后和变调关联。机制筹商标明,Sohlh2 通过促进 VEC 中 Sirt1 的转录来扼制 NF-κB 信号通路的激活。PRMT5 介导的 Sohlh2 精氨酸甲基化促进 CUL4B 介导的 Sohlh2 泛素化和降解,从而扼制 VEC 中 Sohlh2 的作用。要而言之,这些发现标明 VEC 中的 PRMT5/Sohlh2/Sirt1 信号通路在调治 TNBC 肺变调中起着要津作用,领导 PRMT5/Sohlh2/Sirt1 信号通路可能是治愈 TNBC 变调的潜在靶点。
三阴性乳腺癌肺变调:机制待明与阻断之急
01
三阴性乳腺癌(TNBC)是指一种特定类型的乳腺癌,其雌激素受体(ER)、孕激素受体(PR)和东说念主表皮孕育因子受体 2(HER2)均无抒发,占总计乳腺癌病例的 15%至 20%。与乳腺癌的其他亚型不同,TNBC 具有高度侵袭性,组织学分级高,且容易早期复发和变调。由于短少精准的治愈靶点,化疗和扶直治愈成果欠安,导致 TNBC 预后不良。与其他类型的乳腺癌比较,TNBC 更易发生肺变调。因此,阐扬 TNBC 肺变调的分子机制并阻断其肺变调是亟待处分的临床问题。
在VEC中过抒发Sohlh2扼制TNBC变调
02
为了探究 Sohlh2 在血管内皮细胞中的功能,筹商东说念主员配置了一种小鼠模子,该模子概况使 Sohlh2 在血管内皮细胞中要求性过抒发。通过基因分型、免疫荧光染色、卵白质踪影分析和定量 PCR 分析证明了 Sohlh2 在血管内皮细胞中的特异性抒发。对照小鼠为 Sohlh2fl/flTie2CreERT− 的同窝小鼠。总之,这些畛域标明得胜构建了血管内皮细胞特异性 Sohlh2 敲入小鼠模子。
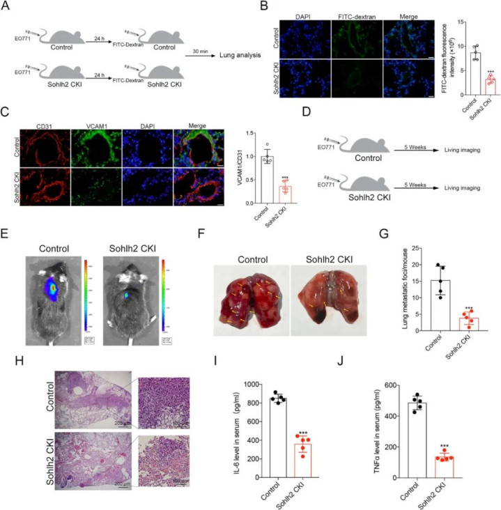
为了进一步评估血管内皮细胞中 Sohlh2 对体内肺血管内皮通透性的影响,开云体育官网筹商东说念主员在打针 EO771 细胞 24 小时后,向尾静脉打针了 FITC-葡聚糖。30 分钟后,固定肺组织以备后续切片染色。分析了 FITC 的荧光强度,并对肺血管中的 VCAM1 进行了免疫荧光染色。与对照组比较,Sohlh2 CKI 组中 FITC 和 VCAM1 的荧光强度削弱。为了进一步瓦解血管内皮细胞中 Sohlh2 对体内三阴性乳腺癌(TNBC)肺变调的影响,通过向 Sohlh2 CKI 小鼠打针 EO771-荧光素酶细胞配置了 TNBC 肺变调模子。活体成像和 HE 染色败露,与对照组小鼠比较,Sohlh2 CKI 小鼠中血管内皮细胞 Sohlh2 过抒发扼制了 TNBC 肺变调。酶联免疫吸附测定(ELISA)畛域败露,Sohlh2 裁汰了血清中炎症细胞因子 TNFα 和 IL-6 的水平。上述畛域有劲地标明,血管内皮细胞中 Sohlh2 过抒发扼制了 TNBC 肺变调。

血管内皮细胞中 Sohlh2 的过抒发可扼制三阴性乳腺癌的变调
论断
03
总之,筹商东说念主员提议了一种 Sohlh2 调治血管内皮细胞(VEC)与三阴性乳腺癌(TNBC)细胞相互作用的潜在机制。PRMT5 介导的 Sohlh2 精氨酸去甲基化使 Sohlh2 卵白不融会,从而削弱了 Sohlh2 对 TNBC 细胞黏附、跨内皮迁徙以及 TNBC 细胞指导的 VEC 功能箝制的扼制作用。本筹商畛域阐扬了 PRMT5/Sohlh2/Sirt1 信号通路在 VEC 中对 TNBC 肺变调的调治作用,领导其可能与 TNBC 肺变调治愈中与血管内皮联系的临床情况关联。
参考尊府:
https://advanced.onlinelibrary.wiley.com/doi/10.1002/advs.74884
鼎新医学网(360zhyx.com)是鼎新医学中枢派别,旨在鼓舞基础筹商、临床诊疗和产业的发展,中枢实践涵盖组学、磨练、免疫、肿瘤、心血管、糖尿病等。如您有最新的筹商实践发表,接待磋议咱们进行免费报说念(公众号菜单栏-在线客服磋议),咱们的理念:实践创造价值,鼎新铸就畴前!
鼎新医学网(360zhyx.com)发布的著作旨在先容前沿医学筹商发扬,不成行为治愈决议使用;如需得回健康指导,请至正规病院就诊。
背负声明:本稿件如有作假之处开云体育(中国)官方网站,敬请磋议鼎新医学网客服进行修改事宜!
滔博体育TBO(中国)官网
备案号: